Giant Bicycles | improving the product detail page

Giant Bicycles | improving the product detail page

Summary

This project was completed for Giant Bicycles, a global bicycle manufacturer and retailer, where unclear availability messaging, inconsistent fulfillment logic, and an unintuitive purchase path caused riders to hesitate or assume products couldn’t be purchased online. I led research and design across desktop and mobile to surface availability earlier, clarify fulfillment options (delivery, local pickup, notify me), and guide users through a clear, predictable purchase flow—reducing ambiguity and supporting more confident decision-making.

All designs shown reflect publicly visible interfaces. Sensitive data, internal metrics, and proprietary implementation details have been omitted.

tools:

Figma

UserTesting & Hotjar

Lyssna

platform:

Desktop

Mobile

methods:

User Testing

Behavioral Analysis

Validation Test

my role:

UX Researcher

UX Designer

Project Overview

This project focused on improving the Product Detail Page (PDP) experience for a global bicycle retailer to reduce friction, clarify availability and fulfillment logic, and support confident purchase decision-making. Over a 2–3 week period, I led PDP-focused research and design end-to-end, conducting behavioral analysis, user testing, and validation to synthesize insights into actionable recommendations.

I partnered closely with strategy, product, and engineering stakeholders to align on opportunity areas, translate findings into logic flows and design concepts, and validate solutions within technical constraints as part of a larger, multi-workstream engagement.

Client Goals

During early discovery, the client aligned on a set of goals focused on:

  • Reducing friction in the bike shopping journey to support conversion readiness

  • Increasing buyer confidence in high-investment purchase decisions

  • Aligning the PDP experience with the Local Bike Shop (LBS) fulfillment and pickup model

  • Identifying experience gaps that delay commitment or suppress purchase readiness

Challenge

Behavioral analytics showed that over 50% of user sessions began on Product Detail Pages (PDPs), yet those same pages had the highest exit rates. User testing revealed that unclear availability messaging, inconsistent fulfillment logic, and an unintuitive purchase path caused riders to hesitate or assume products couldn’t be purchased online. As a result, PDPs—rather than building confidence—often became a point of friction that delayed or prevented purchase commitment.

Research Qs and Focus

01

Where do riders experience friction or hesitation during bike selection?

02

What information do riders need to feel confident moving forward?

03

How well does the current PDP match riders’ expectations for buying online vs in-store?

01 Research | Behavioral Analysis

Session Recordings

Size Selector Reliance
Users repeatedly interacted with the size selector, often cycling through options to uncover availability info.

Backtracking & Uncertainty
Switching between size option, availability states, & imagery signaled confusion about next steps and purchasing ability.

Rage Clicks on “Unavailable”
Frustrated clicks on unavailable messaging suggested unclear outcomes and a lack of guidance when options couldn’t be fulfilled.

Heatmap Analysis

Above-the-Fold Bias
Engagement was heavily concentrated above the fold, with key decision behaviors happening before users scrolled—suggesting critical info needed to appear earlier.

Ignored Lower Content
Deeper PDP content received minimal attention, indicating that users either didn’t expect key information below the fold or didn’t perceive value in continuing to scroll.

01 Research | User Testing — Persona Building

This exploratory user test was conducted to understand riders’ motivations, decision-making styles, and points of friction within the current Giant experience. From these sessions, three distinct behavioral patterns emerged.

Participant Criteria

Lean, 5 person user test aligned with Giant’s typical shopper demographic:

  • Ages 25–54 , mostly male, located in the US

  • Purchased a bike in the last 2 years

  • Familiar with top bike brands, including Giant

  • Shops on mobile and desktop

  • Mix of beginner → intermediate bike knowledge

Finders | Purpose-Driven

Clear bike and use case in mind

Feature + spec–focused

Quick, efficient decision-makers

Need clear sizing + availability

“I was looking for a very specific bike to use for basically riding pump tracks and also dirt jumping…” — User Tester

Technical | Criteria-Driven

Specific technical requirements

Specs-first evaluators

Detail-oriented, confident shoppers

Need transparent technical info

“The frame material and suspension are factors I consider in buying a bike… Everything I get is hardtail.” – User Tester

Searchers | Exploratory

Unsure which bike fits needs

Benefit-focused; need guidance

Compare to understand differences

Need simple recs

“I have a Huffy… I'm not exactly sure what kind… I mainly wanted to start exercising more… and get outside.” – User Tester

02 Findings |

User Testing + Behavioral Analysis

Buried Product Availability

Availability is hidden behind interactions and unclear labels, leading users to assume products can’t be purchased—even when options exist.

High-intent buyers work too hard to interpret availability & next steps.

Evidence

  • Users cycled through size/color options to infer availability

  • “Unavailable Online” stopped further exploration

  • Store pickup and “Notify Me” options were often missed

“Well I need extra large, so I guess I’m out of luck.” – User Tester

Unclear Fulfillment Options

Users lack a clear mental model for fulfillment, breaking confidence and causing them to assume options are unavailable.

Evidence

  • Users clicked through multiple size/color combinations to infer fulfillment options

  • “Unavailable Online” was misread as fully unavailable

  • Local pickup, pre-order, and Notify Me options were rarely recognized

Unclear Purchase Path

The purchase path isn’t visible or intuitive, which adds friction at moment users want to convert.

Searchers and Finders struggled to identify the next step, slowing momentum or causing drop-off.

Evidence

  • Heavy interaction w/ product images, low engagement with purchase actions

  • Add to Cart hidden until size/color selection

  • Users searched the page for how to proceed

“Where would I go to actually purchase?” – User Tester

03 Design Opportunities

Behavioral analysis and user testing exposed where users lost confidence and momentum, pointing to clear opportunities to reduce friction and clarify the path to purchase:

  • Surface availability earlier to support confident decision-making

  • Clarify purchasing pathways across all availability states

  • Use action-oriented messaging to guide next steps (e.g., pickup, pre-order, notify)

  • Standardize availability and fulfillment language to reduce misinterpretation

  • Make next steps explicit with clear CTAs and visual progression cues

  • Reduce cognitive load by prioritizing only relevant actions and information

04 Design Concepts

Users struggled to find availability, misread “Unavailable Online,” and assumed products couldn’t be purchased.

Solution 1 | Guide Users Through Clear Purchase Pathway

  • Surface availability as the first, predictable step in the purchase path

  • Standardize availability labels (“In Stock,” “Limited Stock,” “Unavailable Online”) with clear definitions

  • Localize availability messaging immediately after size/color are selected

Users didn’t know how to proceed — clear CTA wasn’t visible until selections were made, causing confusion.

Solution 2 | Guide Users Through Clear Purchase Pathway

  • Guide users through two clear steps: 1) Pick size/color → 2) Enter location → 3) Availability + Add to Cart

  • Standardize “Check Availability” as a consistent gateway action

  • Reduce cognitive load by only revealing actions when relevant

Users lacked a mental model for fulfillment options and interpreted local pickup as a second-best or unavailable option.

Solution 3 | Guide Users Through Clear Purchase Pathway

  • Clear, consistent states for each fulfillment path (delivery, pickup, setup, preorder, discontinued)

  • Add micro-explanations (e.g., pickup timing estimates, delivery ZIP code, store distance)

  • Introduce “Get Notified” flows for Coming Soon + Out of Stock

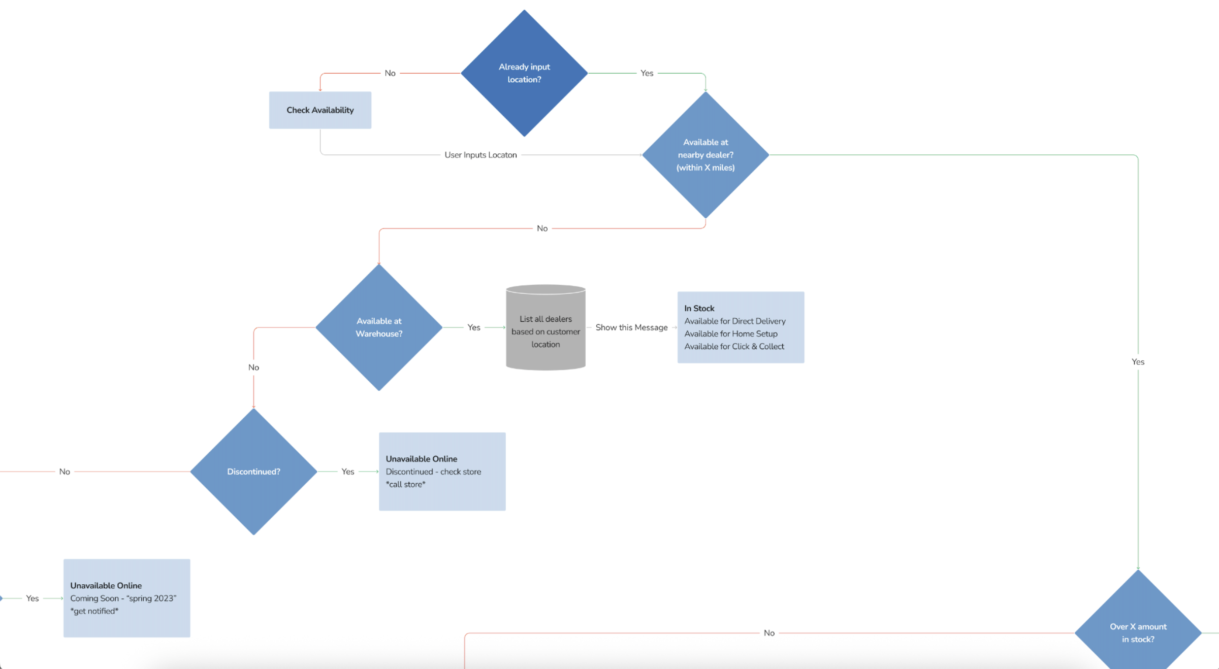
05 Technical Feasibility

The Problem

Early design concepts exposed technical ambiguity around fulfillment behavior, making it clear we couldn’t confidently define the UI without understanding how the backend actually determined availability.

Giant’s PDP was built on legacy catalog logic that wasn’t designed for modern e-commerce, and as new fulfillment options were layered on, availability rules became fragmented—surfacing as inconsistent messaging and unclear next steps for users.

Why a Logic Map?

  • Fulfillment rules weren’t documented

  • Availability states behaved inconsistently

  • No shared reference across teams

What I Did

  • Worked w/ developers + product

  • Audited backend fulfillment rules

  • Mapped all availability states

  • Validated logic cross-functionally

How the Logic Works

  • ZIP code gates localization

  • Inventory checks determine eligibility

  • States unlock fulfillment options

  • UI behavior follows this first decision layer

The Impact

The logic map became a single source of truth that aligned design, engineering, and QA. It enabled consistent PDP behavior, reduced user confusion around availability, and directly supported purchase confidence and conversion.

06 Validation Testing

With the fulfillment logic aligned to technical constraints, we ran a lean round of validation testing—preference testing, first-click testing, and confidence ratings—to de-risk the redesigned PDP. These methods allowed us to pressure-test whether the new layout felt more intuitive, helped users identify the next step faster, and increased confidence at the moment of purchase before moving into build.

Control PDP

Variant PDP

07 Results

Preference Testing

  • 78% of participants preferred the redesigned PDP

  • Users described it as more intuitive, cleaner, and more familiar

  • Feedback aligned with modern e-commerce mental models

  • Reduced cognitive effort compared to the control experience

Directional signal that the redesign better matched user expectations.

First Click Testing + Confidence Ratings

  • Avg. time to find Add to Cart:

    • Redesign: ~8 seconds

    • Control: ~30 seconds

  • Clear hierarchy made the next step immediately recognizable

  • Users spent less time scanning or hesitating

Confidence Ratings

  • Redesign users reported higher confidence taking the correct action

  • Control users often questioned whether they were “done”

  • Reduced ambiguity at a high-consideration moment

Why This Mattered

Across tests, the redesigned PDP consistently reduced friction and uncertainty at key decision points. Users moved from selection to action more intuitively and felt more confident they were taking the right next step. While not statistically definitive, these signals gave the team confidence the design was solving the right problems and was ready to move into implementation and deeper testing.

Deliverables

The Giant team received final PDP designs (desktop and mobile), a unified fulfillment logic map, availability and CTA behavior specifications, interactive prototypes used for validation, and detailed handoff documentation to support engineering and QA implementation.

08 Impact | Shipped Experience

What Shipped

  • Redesigned PDP launched with new layout, sizing flow, and unified availability logic

  • Minor CTA adjustment at launch (“Add to Cart” vs. “Check Availability”)

  • Fulfillment logic map adopted as the shared source of truth across product, engineering, and e-commerce

Team and System Impact

  • Reduced ambiguity across teams → faster development and easier QA

  • Consistent availability behavior across all fulfillment states

  • Foundation for future experimentation (A/B testing, personalization, optimizing “How to get it” states)

User Impact (Validated)

  • Lower cognitive load through earlier availability surfacing and clearer hierarchy

  • Faster action discovery and higher confidence during purchase decisions (validated via testing)

  • Clearer next steps across delivery, pickup, preorder, and notify flows

Expected Business Outcome

While post-launch analytics weren’t available, validation results and prior pain points suggest improved add-to-cart rates, reduced time-to-CTA, increased engagement with size/availability selectors, and fewer support inquiries tied to fulfillment confusion.

More Selected Work